|programming|
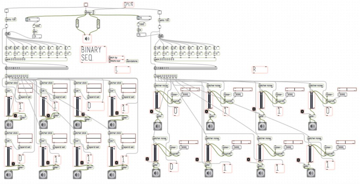
binary seq.
◀ back
• audio software
• 2014
• Max Msp
2 channels audio application that generate sound output from binary numbers.
The software converts audio, or even raw data, into binary numbers and then generate clicks and noise sounds from data flow.
In that way, the original input can be rearranged into a new audio sequence.
Download patch here : binary seq.

